And some measured data… (for what my test bench can do)
I bought this amplifier as “second hand” from a nice guy here in Italy, after looking around for an amplifier versatile enough for my setup; I was searching a unit which I can use either with the Ciare PW330 low mids (500W RMS -1000W Peak) or the RCF L15P200AK-II in the bass unit (800W RMS – 1600 Peak), on which I could use it both stereo @8Ohm and bridged @4Ohm, depending on the needs.
I was driven in this choice also by inspection of the schematics of the Peavey CS series available on the net, which is in practice a clone of the CC (and vice versa); the output section of this amplifier count 7 transistors per side (2SA1302/2SC3281 with the “O” gain selection), with the same couple as driver and with the 2SA1837/2SC4793 as predriver. This builds up a triple output stage configuration, compared for example to the QSCs which have a double one, driver and outputs; the output triple suffers of less non linearity than the double one when working with lower impedances, due to less load produced in the driver stage and VAS (This is called LSN, Large Signal Nonlinearity). Moreover some QSCs of similar power has 6 transistors per side and other models has only 4; the 7 transistor per side of this crest should translate into higher reliability, better drive on lower impedance (2Ohm stereo / 4Ohm bridge) and cooler running when delivering the same power.
The schemas of the CC2800, CC4000 and CC5500 (Peavey CS3000, CS4000 and CS4080) are the same and with the same amount of output transistors, where the CC2800 uses 2SA1302/2SC3281, this CC4000 the already seen “O” gain selection of the same model (higher gain), and the CC5500 has the MJL4302A/4281A as drivers and the MJL21193/21194 in the output; the 2SA3102/2SC3281 are 150W devices, the MJL4302A/MJL4281A are rated at 230W while the MJL21193/21194 are rated at 200W, but due to reduced second breakdown they can deliver a little less than 2A @100V, compared to around 1A @100V of the 2SA/2SC, so they are a very good choice for the CC5500.
As stated in the specs from the website, i can confirm that the CC series share the same base schema of the PRO; I took a look at the PRO9200 and, switching supply excluded, it is the same of the CC4000, but being the model at the top it uses the MJL4302A/4281A as drivers and the MJL21193/21194 as output, like the CC5500. The other difference is in some ICs at the input, where the PRO count the OP275 (Analog) and the CC the “old faithful” NE5532. So the CC4000 seems to be the “linear supply” brother of the PRO8200, with some less watts due to the fact that the switching supply is able to keep more stable voltages because of its higher efficiency and the fact that it is possible to obtain higher VA ratings in less space.
Let’s see now some picture of the CC4000; I got the amplifier very clear inside, so the old owner either cleaned it or really used it very few. Moreover there are no scratches on the front panel, neither around the holes for rack mounting, just a couple of minor ones on the top and bottom, which is normal.
This is the overall appearance after having put the amplifier upside-down and removed the bottom panel
More than 1/3 of the available width is taken by the huge toroid and the power supply. The transformer is made in UK by Noratel, has a diameter of more than 18cm and takes almost the whole height of the case (it is bolted to the top and the bottom panels); it has also a very small internal diameter, reasonably being the core and the windings really big.
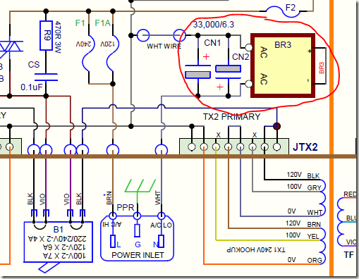
This is the detail of the supply side of the PCB. The filter capacitors are 12000uF 80V; in the lower right we can see the two green termistors in series, building up the inrush current limiter, with the relay that shorts them after some seconds just above. In the upper right side there are the two bridge rectifiers, mounted on small heatsinks and with one snubbing capacitor each.
These are the heasinks of the output stage with the two fans (24V)
Going on with the internal check of this “little beast” we can see extended usage of surface mount devices on the power board; I read on the net some quite bad comments in using SMD components on this device, but keep in mind that surface mount is not a synonym of bad quality… The list of components in the Peavey CS schema counts names like MURATA, NATIONAL, SANYO, CDE (Cornell Dubilier), ON, DALE (power resistors) and TOSHIBA; just remember also that the amps of the PRO series are considered among the best on the market … and they also use SMD.
After this inspection I closed the amp and power it on, and I must confirm that the first thing impressed me is the audible buzzing of the big toroid. as already stated on another review on the net.
But I should explain a couple of things here:
-
My impression is that the buzzing is not a “simple” mechanical one, but it is due to DC voltage over the mains. I said this because the noise was not constant but changed while the amp was on, and I had also times where it was at a level difficult to listen. I think I will try with a DC filter over the mains like Bryston uses in its amplifiers, included the 14BSST2, belonging to the professional line; it is built with a couple of 33000uF 6.3V mounted in parallel with reverse polarity and a bridge rectifier. I will use a pair of 39000uF Cornell Dubilier and 4 diodes in TO220 case, just to confirm my impression, because I don’t know whether this filter will survive on loads other that 8Ohm stereo. However the Bryston filter has been thought for both 120V and 230V operations, so considering almost half of the current when 230V mains are used (and the higher ratings of my caps) I could expect that the filter could survive also to 4Ogm stereo usage.
-
Second, thare are no rubber mounting plates between the transformer and the top and bottom panels, the direct contact of the iron acts as an amplifier for the noise. I will check if using one could reduce the “radiated” buzz, acknowledged that it can be installed.
The fans are of after powering it on, and I verified that they start barely blowing after one minute or two of working @100W RMS with an 8Ohm load, so that you can’t feel any air flow exiting form the front panel.
Update on 07-Jan-2013
Today I checked the rails voltage, but was able to do it only for the lower one, which is 70V, because i didn’t find a visible point on the board for checking the higher; reasonably it is 140V (the “old” PRO8001 rated at 750W/8Ohm has 67V/134V rails). I then put the CC4000 under the scope and did some measurements, just; I changed my usual test procedure by using 3s on and 15s off for the driving signal to allow higher overloading of the 8Ohm resistor pack, with two 12cm server fans blowing on the heatsink. The connections are made the same way I already used in order to simulate “real” usage conditions: 3m of 3×2.5 mm2 cable from the wall outlet to the rack power strip through its 1.5m of 3×1.5 mm2 cable, and than from the strip to the amplifier. I also connected to the strip another cable with a tester to monitor the mains voltage, which was 235V at idle.
Here the detail of the strip (the CC4000 will replace the EPQ2000 🙂 and swapped as role )
The first two on the left are custom made cables with 3×2.5 mm2 and kept as short as possible, and in the near future I will also replace the strip cable with a bigger and shorter one.
I then preconditioned the amplifier for a while with some watts per channel and tested a 15Khz sin wave @2.8V RMS
The wave is clean, there is no crossover distortion, meaning that the output stage is correctly biased, well done…
Finally i switched back to 100Hz, because as I already said it’s too easy to test amplifiers at 1KHz, checked the main voltage at the output of the strip, which was 235V and then started increasing the level with the 3s on and 15s off cycle.
Finally the ACL led turned slightly on at 77.3V RMS on the 8Ohm load; this translate into 746W… with the mains falling to 228V (we started at 235).
It is quite difficult to see but the sin wave on the scope is still without visible clipping signs, which come out at around 79V RMS (780W) with the ACL led being brighter than before.
The two fans were blowing at a little higher speed than at 100W per channel, with a lukewarm a little flaw coming from the front opening; these fans are really silent. At the end of the test i realized that i used a power cord from the strip to the amplifier which was only 3×0.75 mm2 although 1.5m long.
Update on 09-Jan-2013
Today i did some “optimizations” for a better use of the mains supply:
- re-cabled the internal of the power strip with 2.5mm2 cable and bypassed the switch, which seems to be quite weak
- replaced the outer cable of the above with 75cm of 3×2.5mm2
- replaced the power cord from the strip to the CC4000 with a custom made one 1m long and built again with 3×2.5mm2 cable.
This is the result, still using the 3m 3×2,5mm2 cable from the wall outlet to the power strip, starting again with 235V the mains.
After this little cure we have now 79.7V RMS @8Ohm at the first lighting of the ACL led, which translate into 794W RMS, with the main voltage at the output of the power strip to be 233V instead of the previous 228; I think I obtained also a big gain from the replacement of the amplifier power cord. Looking ad the scope we can see that the sin wave is still clean beside the ACL led being on, because the “real” clipping happens 1V or 2V above this level… and we pass the 800W/8Ohm barrier.
Update on 14-Jan-2013
As I wrote before, my original suspect regarding the hum and buz coming from the big transformer was confirmed yesterday; I made an “on the fly” version of the DC filter, built with 2 quite old ELNA 4700uF/63V and 4 MUR1560 diodes and powered on the CC4000,! and the result was that the toroid was almost silent. Considering that the diodes I used have a low voltage drop, replacing them with a bridge rectifier will be the definitive solution for this problem, which comes from “bad” mains … the amplifiers have no guilt.
Just remember that also a small level of DC voltage on the mains can cause bigger toroids to saturate enough to have a big power loss; check this article in order to see how a 275mV offset on the mains cause a power loss of 50V and a reduction of 0.8V RMS on a 32V secondary for a 500VA transformer.
Because I already have 4 x 39000uF/6.3V (CDE) I will use all of them and a bridge rectifier to build the filter and put it just behind the power inlet, where there is enough room; from the specs of similar models they will be able to sustain a maximum ripple current of around 5A @85° with an ESR of less than 40 mOhm. So the whole filter will be able to handle 20A RMS ripple current @85° with an ESR of less than 10 mOhm; this is almost enough also for heavy 4 Ohm bridge usage.
Update on 10-April-2013
Today I tried to test the CC4000 in bridge mode with a 4Ohm load, with my usual setup and, most important, connected to a house wall 10A socket; with the 3s sin wave duration the front panel braker shutted down the amplifier at 91,5V RMS, that is around 2100W RMS. At that time the lights were already dimming so suggesting a consistent reduction of the supply voltage, which tranlsates into more (unusual) current flowing into the braker, and anticipating its action; however we are lucky enough because its action is a combination of current and duration.
Then I changed the pattern and used 1s cycle with 10s off, mainly to preserve the load; this time (with the lights dimming further) the braker shutted the amplifier at around 80V Peak To Peak per side, 56,57V RMS so a total of little more than 113V RMS across the load 🙂 wich translates into 3200W.
So we will really need a strong power line in order to get the maximum out of this amplifier; I think my test setup should be effective enough in showing current requirements of high power amplifiers, with the numbers that could also be better with a greater cable size from the main distribution unit to the socket I use, but probably not enough to get the maximum out of it; things get worse when you connect additional amplifiers to the same line, like the CA6 i use for the subs and the small CPX900 on the drivers when working together. Whenever possible drive an amp like this from a dedicated line and connect the Others to further lines if your configuration permit it. For this purpose when available i’ll use a 400V 3pahse appliance and use each of the 230V phase to drive each amp, with the rest of the stuf (mixer, LED PARS, ecc..) connected together with the small CPX900

